الرئيسية
المستقلين
دينا ح.
معرض الأعمال
Database
معرض الأعمال
اطلب عمل مماثل
تفاصيل العمل
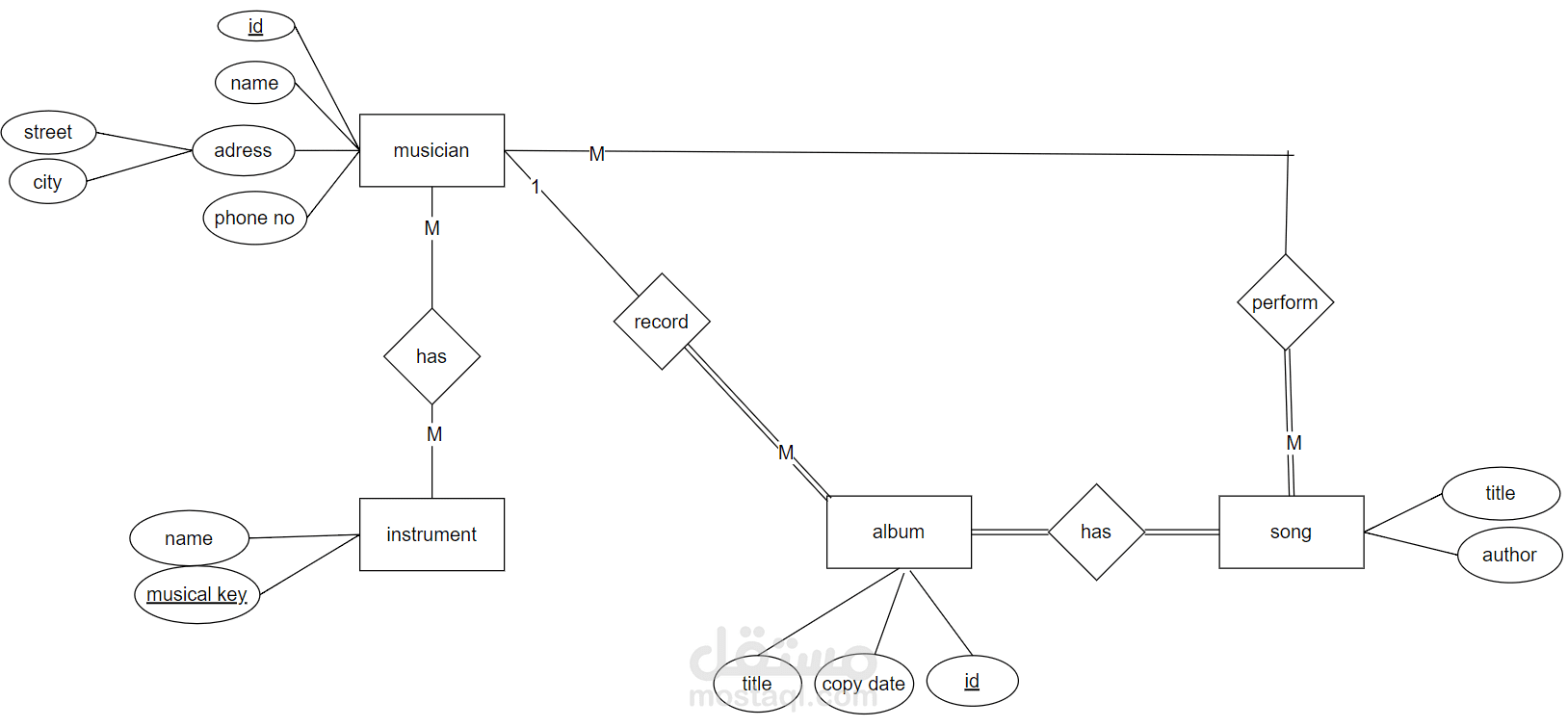
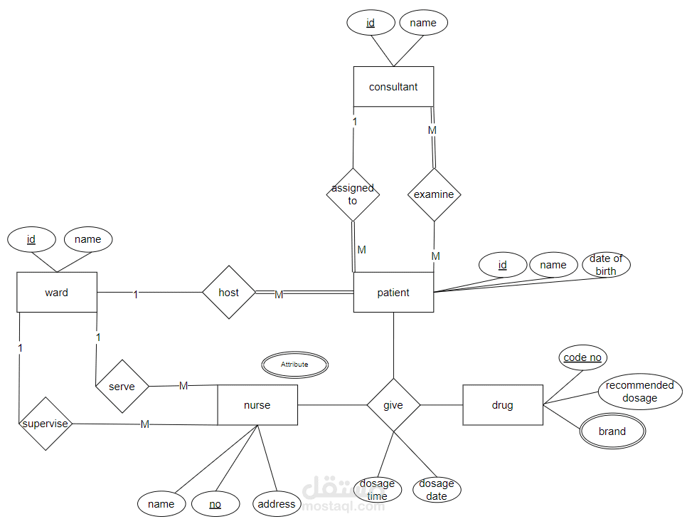
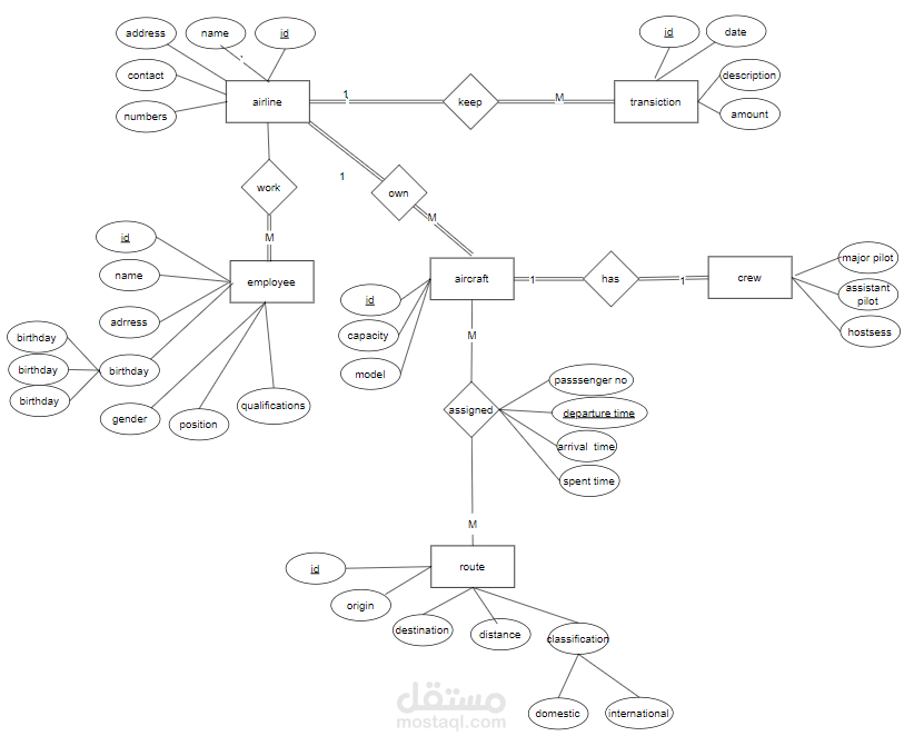
ERD & Quires
بطاقة العمل
اسم المستقل
دينا ح.
عدد الإعجابات
0
عدد المشاهدات
16
تاريخ الإضافة
29/03/2023
تاريخ الإنجاز
23/03/2023
المهارات
تصميم قواعد البيانات
×