الرئيسية
المستقلين
Anas E.
معرض الأعمال
Food Delivery App | Flickr
معرض الأعمال
اطلب عمل مماثل
تفاصيل العمل
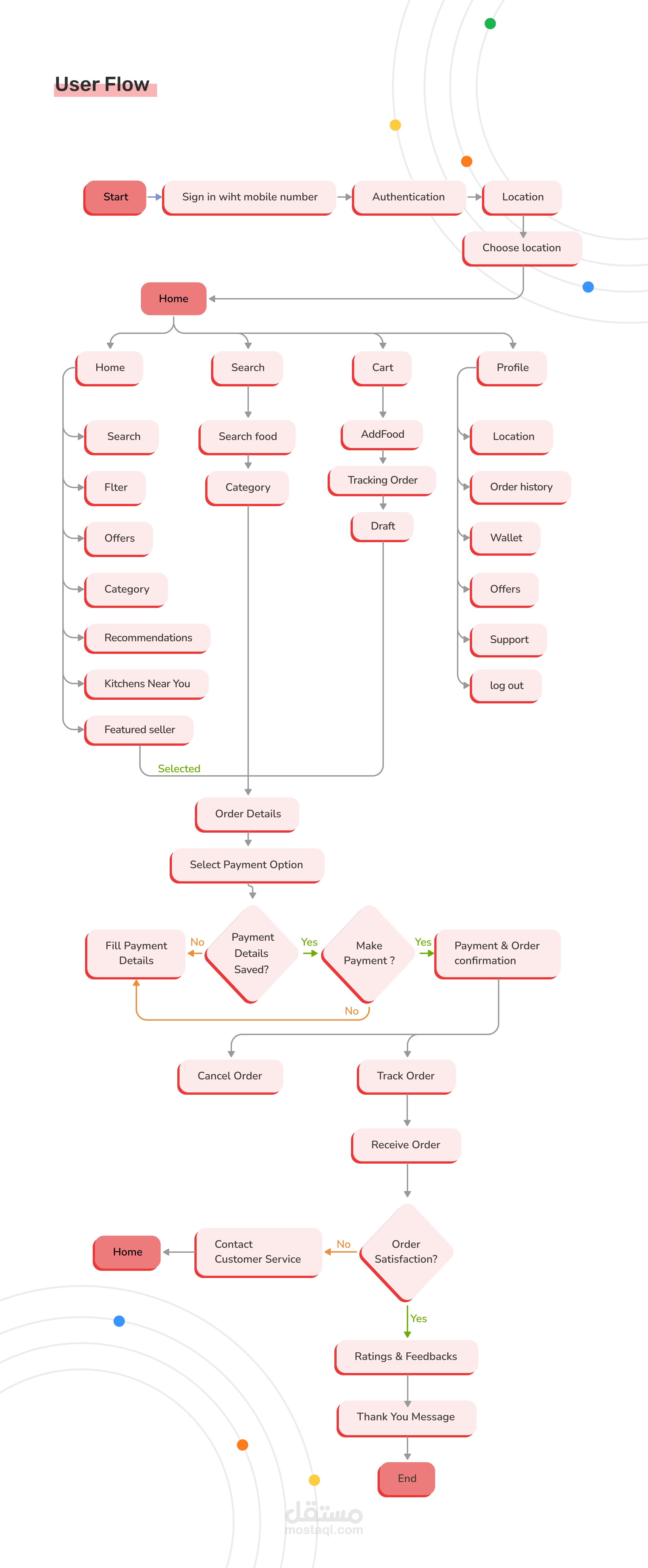
العمل عباره عن تطبيق للموبايل لشركة توصيل طلبات الطعام
بطاقة العمل
اسم المستقل
Anas E.
عدد الإعجابات
0
عدد المشاهدات
18
تاريخ الإضافة
23/02/2023
تاريخ الإنجاز
23/01/2023
المهارات
تصميم تجربة المستخدم
تصميم UI UX
تصميم تطبيقات
Figma
×