تفاصيل العمل

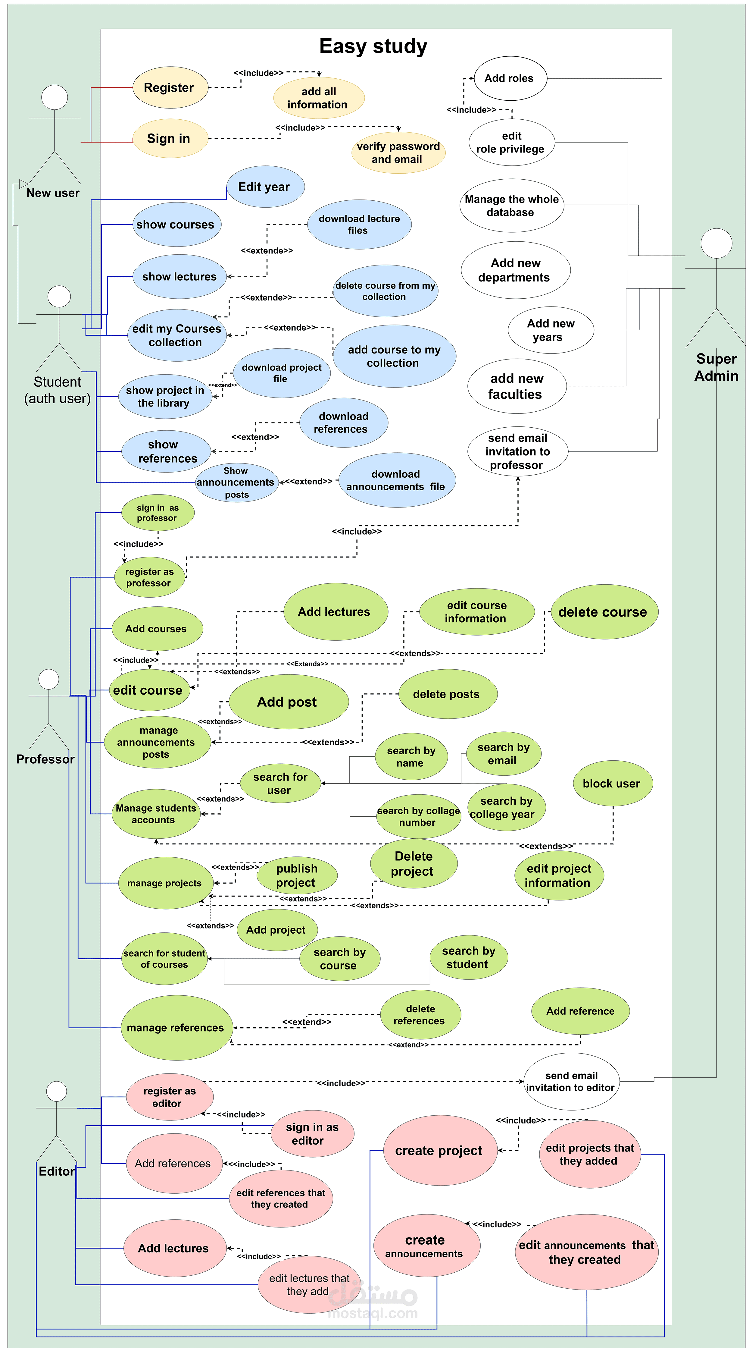
هي منصة تم تطويرها بشكل أساسي للمساعدة في إدارة النظام التعليمي في جامعتي كمشروع تخرج ونال درجة ٩٢٪ .

وتتألف المنصة من قسمين رئيسيين:

١- لوحة التحكم:

تساعد لوحة المعلومات الأساتذة والمديرين على إدارة المحتوى التعليمي والمحاضرات وإعلانات الجامعة وملفات الطلاب ومشاريعهم.

ويختلف محتوى الصفحة تبعاً لسماحيات الحساب المسجل بها والتي يحددها مشرف عام، لضمان سلامة وسريّة البيانات.

٢-تطبيق الموبايل:

يساعد تطبيق للجوال الطلاب على الحصول على المحتوى التعليمي (المحاضرات والمشاريع)، وإعلانات الجامعة والبقاء على اتصال مع موظفي الجامعة أثناء وجودهم في المنزل.

عملت على هذا المشروع مع أحد زملائي في الجامعة و كان دوري:

١- تحليل النظام

٢-بناء وصياغة المخططات والملفات التوثيقيّة

٣-تطوير قاعدة البيانات وتطبيق خوارزميات لتشفير البيانات وحمايتها.

٤-تصميم خدمات الويب APIs وتطويرها استعداداً لربطها مع تطبيق الموبايل.

٥-تطوير لوحة التحكم الخاصة بإدارة العمليّة التعليميّة.

بطاقة العمل