الرئيسية
المستقلين
Jozef S.
معرض الأعمال
اطلب عمل مماثل
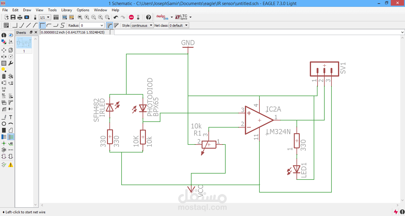
IR Sensor
تفاصيل العمل
IR Sensor with EAGLES
بطاقة العمل
اسم المستقل
Jozef S.
عدد الإعجابات
0
عدد المشاهدات
401
تاريخ الإضافة
06/11/2016
تاريخ الإنجاز
06/09/2015
المهارات
الهندسة الكهربائية
×