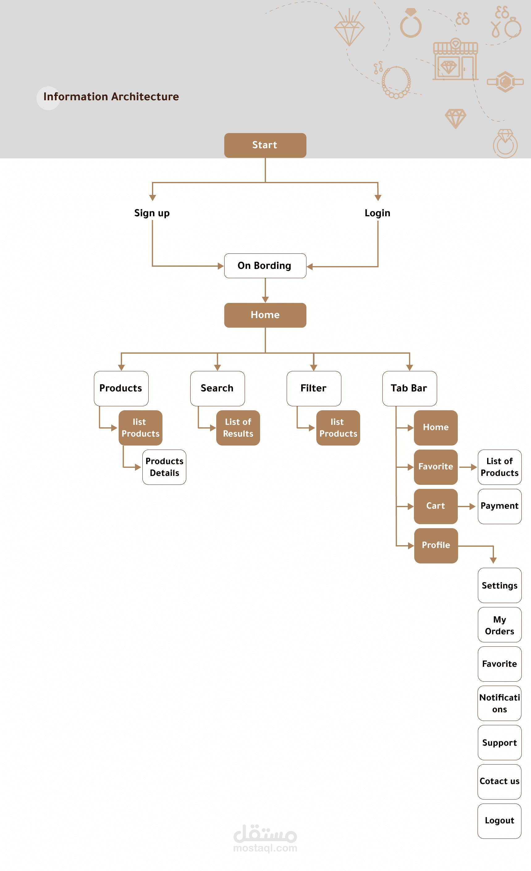
تفاصيل العمل

"تفاصيل" هو تطبيق مخصص للمجوهرات الأنيقة التي تبحث عنها النساء لساعات في المتاجر الحقيقية ، أو حتى للرجال الذين يرغبون في شراء هدايا خاصة لشريكة الحياة ، يمكن لتطبيقنا تسهيل عملية الشراء لهم وتقديم ما يريدون في الوقت المناسب أينما يريدون.

كل قطعة "تفاصيل" فريدة من نوعها ومصنوعة يدويًا بشكل فردي ، مع التركيز على الإنتاج الصغير والمستدام والمحلي.

بطاقة العمل

اسم المستقل
عدد الإعجابات
1
عدد المشاهدات
59
تاريخ الإضافة
تاريخ الإنجاز