مسجد هندسة حلوان ثلاثي الأبعاد | Helwan mosque 3D modeling

تفاصيل العمل

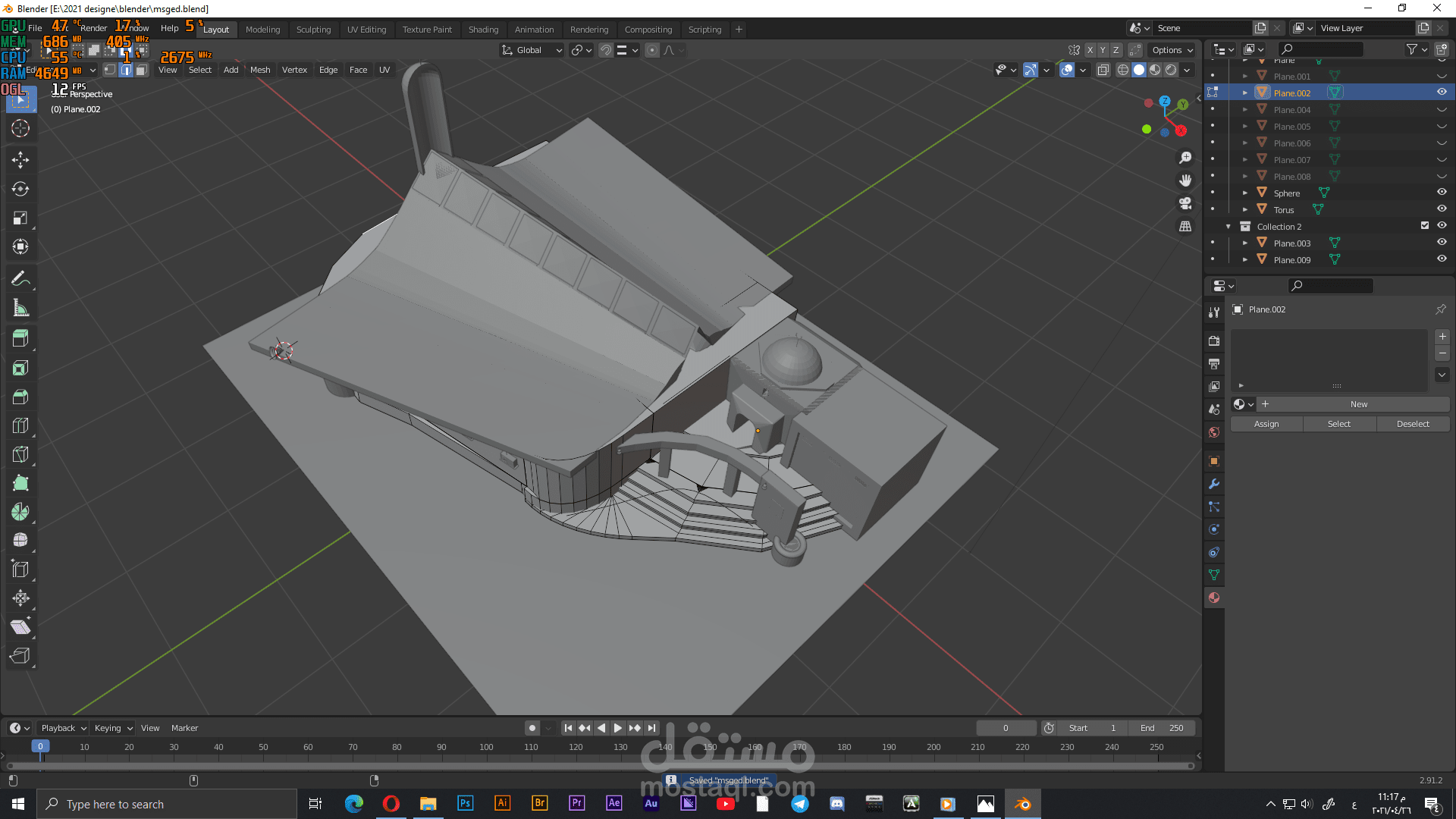
تصميم نموذج ثلاثي الأبعاد يحاكي مسجد هندسة حلوان بشكل يقاربه بنسبة 93%

تم استخدام Blender لتصميم النموذج واستخدمت 8 صور كمرجع للتصميم

انجز العمل في 16 ساعة عمل متواصل.

بطاقة العمل

اسم المستقل
عدد الإعجابات
1
عدد المشاهدات
67
تاريخ الإضافة
تاريخ الإنجاز
المهارات