تفاصيل العمل

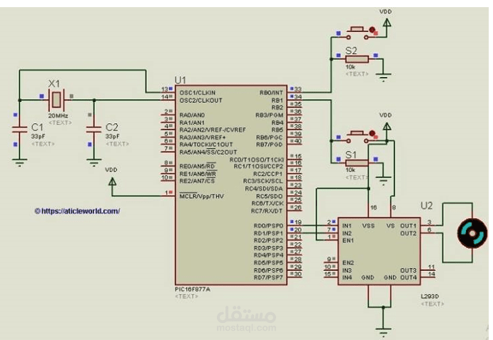
بحث عن ال DC drive ومكوناتها ونظرية العمل وانواعها وكيفية التحكم فى محركات التيار المستمر باستخدام هذه المتحكمات

ملفات مرفقة

بطاقة العمل

اسم المستقل
عدد الإعجابات
0
عدد المشاهدات
60
تاريخ الإضافة
المهارات