تصميم واجهات UX UI بشكل احترافي وجذاب لتطبيق

تفاصيل العمل

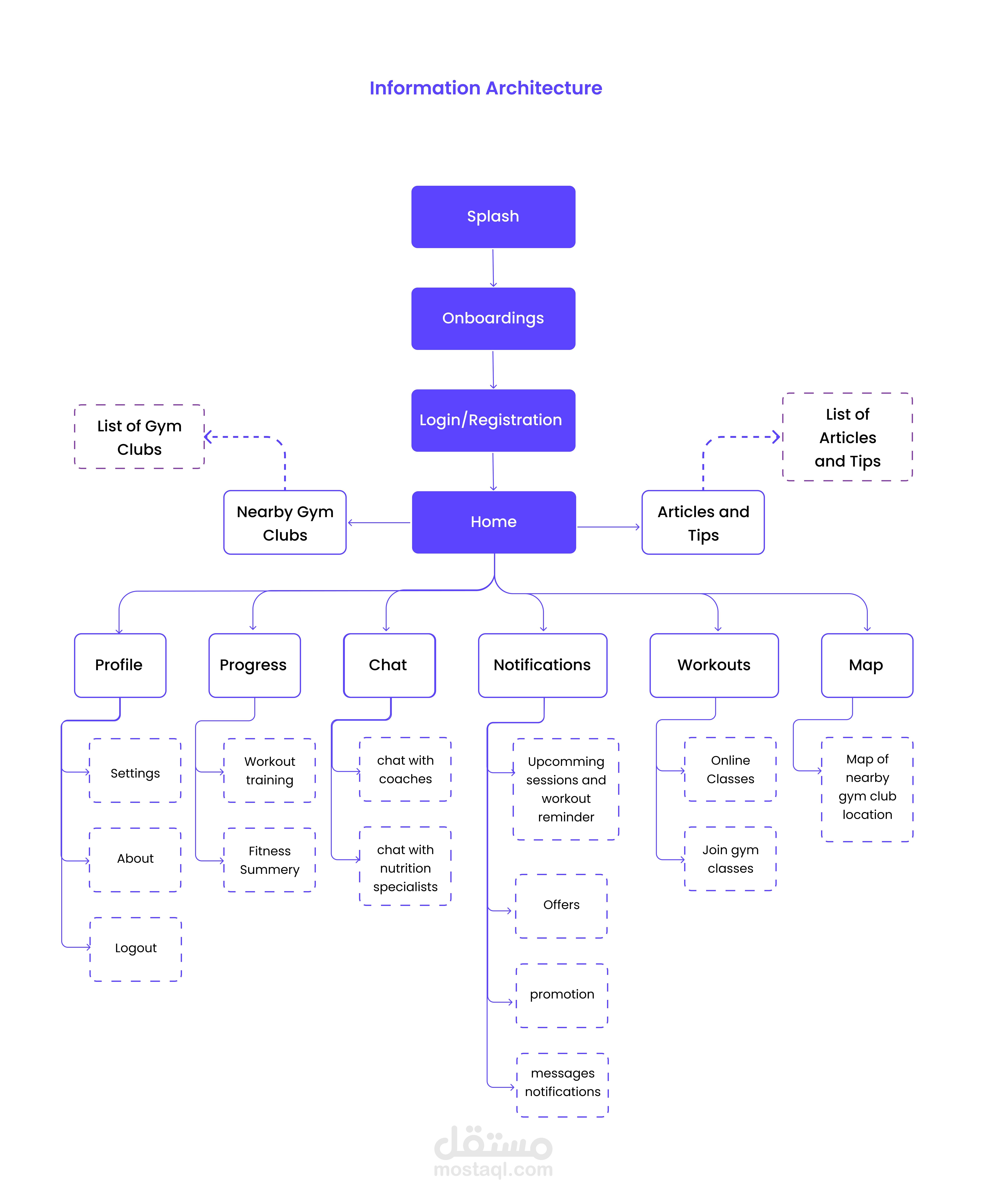
تصميم واجهات احترافية وجذابة لتطبيق لياقة بدنية مع تطبيق جميع خطوات التصميم بدءاً بuser research و stackholder interviews بالإضافة إلى تحليل المنافسين competitors analysis، وتحليل ودراسة المستخدمين وإنشاء user persona، ورسم كافة المخططات من Information architecture, user flow, user journey و عمل سكتش ( رسم اولي) للشاشات، وعمل Wireframes انتهاء بال UI

والprototype

بطاقة العمل

اسم المستقل
عدد الإعجابات
0
عدد المشاهدات
130
تاريخ الإضافة
المهارات